欢迎来到华夏基金投资者教育基地
客服电话:400-818-6666
首页
理财教育
必修课体系
“根基篇”培植财富认知的沃土
财富启迪
成长入门
中阶课体系
“向上篇”构建资产配置的枝干
成长入门
渐入佳境
精英进阶
探索而立
财富陪伴
实战升级
高净值目标
品质课体系
“阳光篇”拓展多元收益的叶脉
高净值目标
渐入佳境
实战升级
精进课体系
“时间篇”沉淀穿越周期的年轮
财富陪伴
探索而立
小有成就
高净值目标
全周期守护
“不动篇”长期主义的心态养成
探索而立
实战升级
小有成就
岁月静好
财富陪伴
专家讲堂
市场周报
实战专区
树屋来信
投资生活家
伴读金融
养老干货
主题活动
一司一省一高校
3.15投资者保护
4.15国家安全教育日
5.15全国投资者保护
防非宣传活动
金融教育宣传月
世界投资者周
反洗钱宣传活动
宪法宣传周
加强投资者维权教育
社会责任
法律法规
法律法规
投资者保护
典型案例
监管动态
互动体验
基金开户
基金交易
风险评测
投资小工具
关于我们
基地简介
客户问答
关闭
首页
理财教育
关闭
理财教育
必修课体系“根基篇”培植财富认知的沃土
中阶课体系“向上篇”构建资产配置的枝干
品质课体系“阳光篇”拓展多元收益的叶脉
精进课体系“时间篇”沉淀穿越周期的年轮
全周期守护“不动篇”长期主义的心态养成
专家讲堂
关闭
专家讲堂
市场周报
实战专区
树屋来信
投资生活家
伴读金融
养老干货
主题活动
关闭
主题活动
一司一省一高校
3.15投资者保护
4.15国家安全教育日
5.15全国投资者保护
防非宣传活动
金融教育宣传月
世界投资者周
反洗钱宣传活动
宪法宣传周
加强投资者维权教育
社会责任
法律法规
关闭
法律法规
法律法规
投资者保护
关闭
投资者保护
典型案例
监管动态
互动体验
关闭
互动体验
基金开户
基金交易
风险评测
投资小工具
关于我们
关闭
关于我们
基地简介
客户问答
搜索
返回顶部
首页
>
专家讲堂
>
伴读金融
第68期:万亿存款“大搬家”!你的钱放哪?
2026-03-17
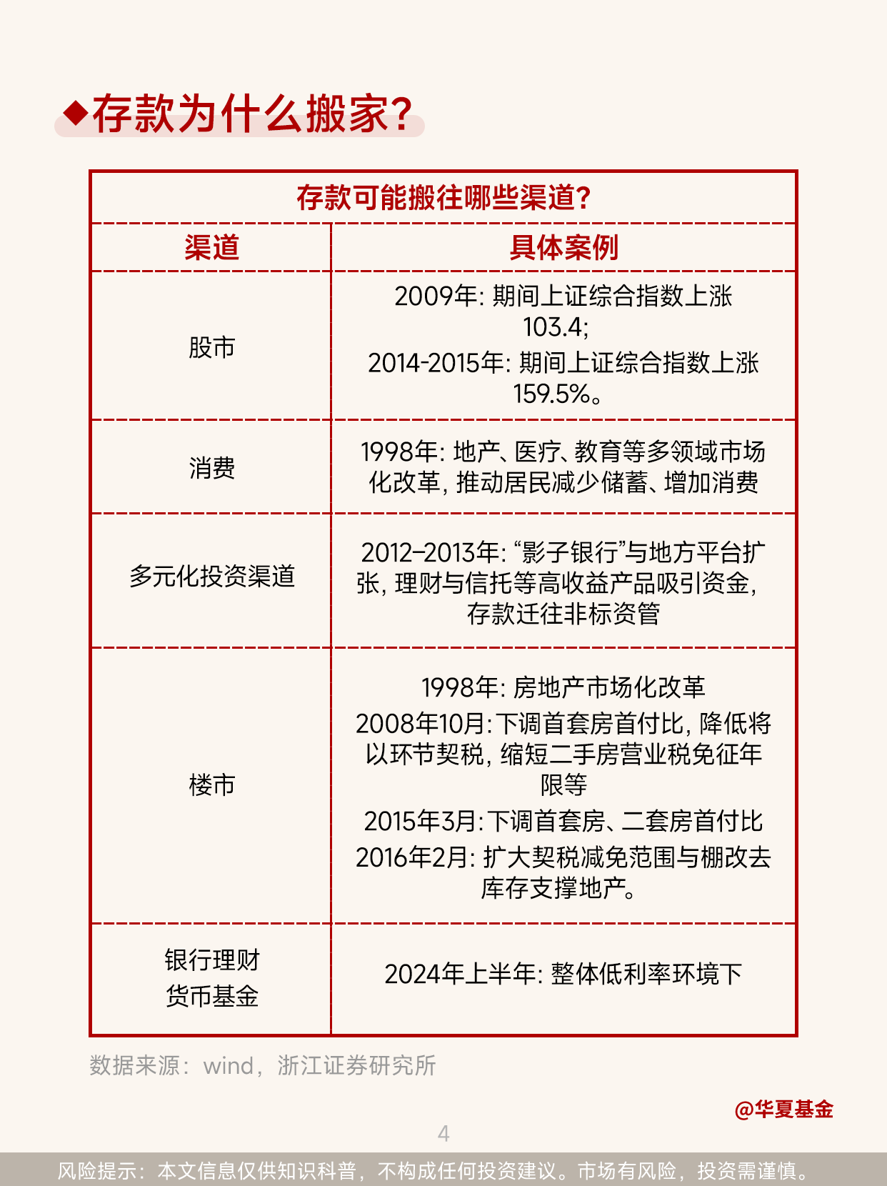
最近高频出现的 “存款搬家” 到底啥意思?其实超简单 —— 就是咱们或企业把银行里的钱,转去理财、股票、基金这些地方~
免责声明:文章内容不构成投资建议,请投资者独立决策并自行承担风险,过往业绩不预示未来表现,投资需谨慎,详阅基金法律文件。该文章仅限华夏基金投资者教育基地开展投资者教育,未经授权禁止第三方机构或个人以任何形式进行传播、剪辑。
相关文章
第69期:创新药狂飙,国产逆袭成绩单!
第67期:个人养老金新增3种领钱方式!
第66期:A股两融破2万亿!一文搞懂融资融券
第65期:管好仓位,收益稳翻倍!
第64期:基金业绩比较基准是啥?一篇看懂!
第63期:一天读懂一个产业链——人工智能
第62期:看懂基金界面,小白必选基不踩坑!
有问必答
7*24h