欢迎来到华夏基金投资者教育基地
客服电话:400-818-6666
首页
理财教育
必修课体系
“根基篇”培植财富认知的沃土
财富启迪
成长入门
中阶课体系
“向上篇”构建资产配置的枝干
成长入门
渐入佳境
精英进阶
探索而立
财富陪伴
实战升级
高净值目标
品质课体系
“阳光篇”拓展多元收益的叶脉
高净值目标
渐入佳境
实战升级
精进课体系
“时间篇”沉淀穿越周期的年轮
财富陪伴
探索而立
小有成就
高净值目标
全周期守护
“不动篇”长期主义的心态养成
探索而立
实战升级
小有成就
岁月静好
财富陪伴
专家讲堂
市场周报
实战专区
树屋来信
投资生活家
伴读金融
养老干货
主题活动
一司一省一高校
3.15投资者保护
4.15国家安全教育日
5.15全国投资者保护
防非宣传活动
金融教育宣传月
世界投资者周
反洗钱宣传活动
宪法宣传周
加强投资者维权教育
社会责任
法律法规
法律法规
投资者保护
典型案例
监管动态
互动体验
基金开户
基金交易
风险评测
投资小工具
关于我们
基地简介
客户问答
关闭
首页
理财教育
关闭
理财教育
必修课体系“根基篇”培植财富认知的沃土
中阶课体系“向上篇”构建资产配置的枝干
品质课体系“阳光篇”拓展多元收益的叶脉
精进课体系“时间篇”沉淀穿越周期的年轮
全周期守护“不动篇”长期主义的心态养成
专家讲堂
关闭
专家讲堂
市场周报
实战专区
树屋来信
投资生活家
伴读金融
养老干货
主题活动
关闭
主题活动
一司一省一高校
3.15投资者保护
4.15国家安全教育日
5.15全国投资者保护
防非宣传活动
金融教育宣传月
世界投资者周
反洗钱宣传活动
宪法宣传周
加强投资者维权教育
社会责任
法律法规
关闭
法律法规
法律法规
投资者保护
关闭
投资者保护
典型案例
监管动态
互动体验
关闭
互动体验
基金开户
基金交易
风险评测
投资小工具
关于我们
关闭
关于我们
基地简介
客户问答
搜索
返回顶部
首页
>
专家讲堂
>
伴读金融
第56期:黄金涨跌怎么看?搞懂关键指标!
2026-03-13
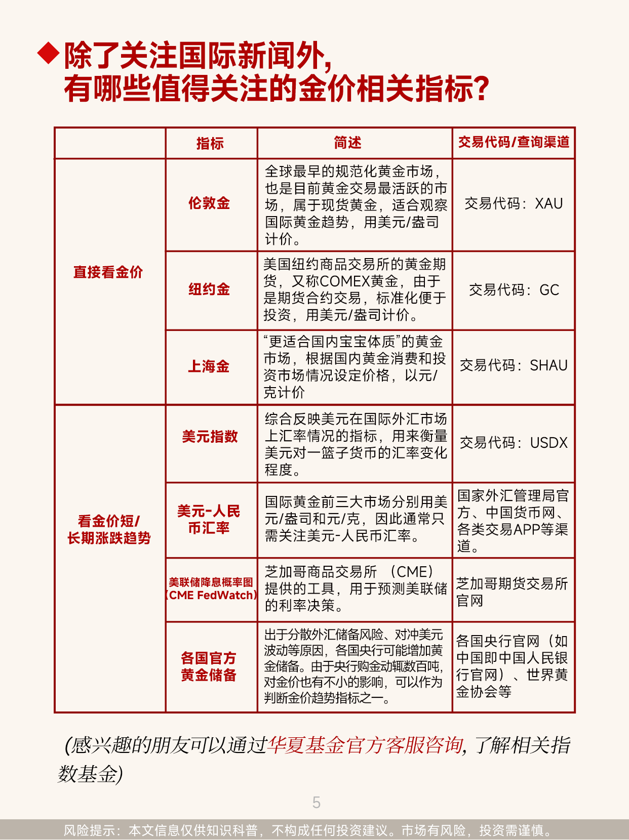
如何判断金价涨跌?
免责声明:文章内容不构成投资建议,请投资者独立决策并自行承担风险,过往业绩不预示未来表现,投资需谨慎,详阅基金法律文件。该文章仅限华夏基金投资者教育基地开展投资者教育,未经授权禁止第三方机构或个人以任何形式进行传播、剪辑。
相关文章
第57期:LABUBU刷屏,新消费赛道太火啦!
第55期:搞钱必看!A股H股到底啥区别?
第54期:5-15全国投资者保护宣传日
第53期:R1-R5基金风险等级速配指南
第52期:QDII投资指南|必看的实操攻略!
第51期:QDII 基金|海外市场投资攻略
第50期:小白必看!「ETF 联接基金」全攻略
有问必答
7*24h