欢迎来到华夏基金投资者教育基地
客服电话:400-818-6666
首页
理财教育
必修课体系
“根基篇”培植财富认知的沃土
财富启迪
成长入门
中阶课体系
“向上篇”构建资产配置的枝干
成长入门
渐入佳境
精英进阶
探索而立
财富陪伴
实战升级
高净值目标
品质课体系
“阳光篇”拓展多元收益的叶脉
高净值目标
渐入佳境
实战升级
精进课体系
“时间篇”沉淀穿越周期的年轮
财富陪伴
探索而立
小有成就
高净值目标
全周期守护
“不动篇”长期主义的心态养成
探索而立
实战升级
小有成就
岁月静好
财富陪伴
专家讲堂
市场周报
实战专区
树屋来信
投资生活家
伴读金融
主题活动
一司一省一高校
3.15投资者保护
4.15国家安全教育日
5.15全国投资者保护
防非宣传活动
金融教育宣传月
世界投资者周
反洗钱宣传活动
宪法宣传周
加强投资者维权教育
社会责任
法律法规
法律法规
投资者保护
典型案例
监管动态
互动体验
基金开户
基金交易
风险评测
投资小工具
关于我们
基地简介
客户问答
关闭
首页
理财教育
关闭
理财教育
必修课体系“根基篇”培植财富认知的沃土
中阶课体系“向上篇”构建资产配置的枝干
品质课体系“阳光篇”拓展多元收益的叶脉
精进课体系“时间篇”沉淀穿越周期的年轮
全周期守护“不动篇”长期主义的心态养成
专家讲堂
关闭
专家讲堂
市场周报
实战专区
树屋来信
投资生活家
伴读金融
主题活动
关闭
主题活动
一司一省一高校
3.15投资者保护
4.15国家安全教育日
5.15全国投资者保护
防非宣传活动
金融教育宣传月
世界投资者周
反洗钱宣传活动
宪法宣传周
加强投资者维权教育
社会责任
法律法规
关闭
法律法规
法律法规
投资者保护
关闭
投资者保护
典型案例
监管动态
互动体验
关闭
互动体验
基金开户
基金交易
风险评测
投资小工具
关于我们
关闭
关于我们
基地简介
客户问答
搜索
返回顶部
首页
>
专家讲堂
>
伴读金融
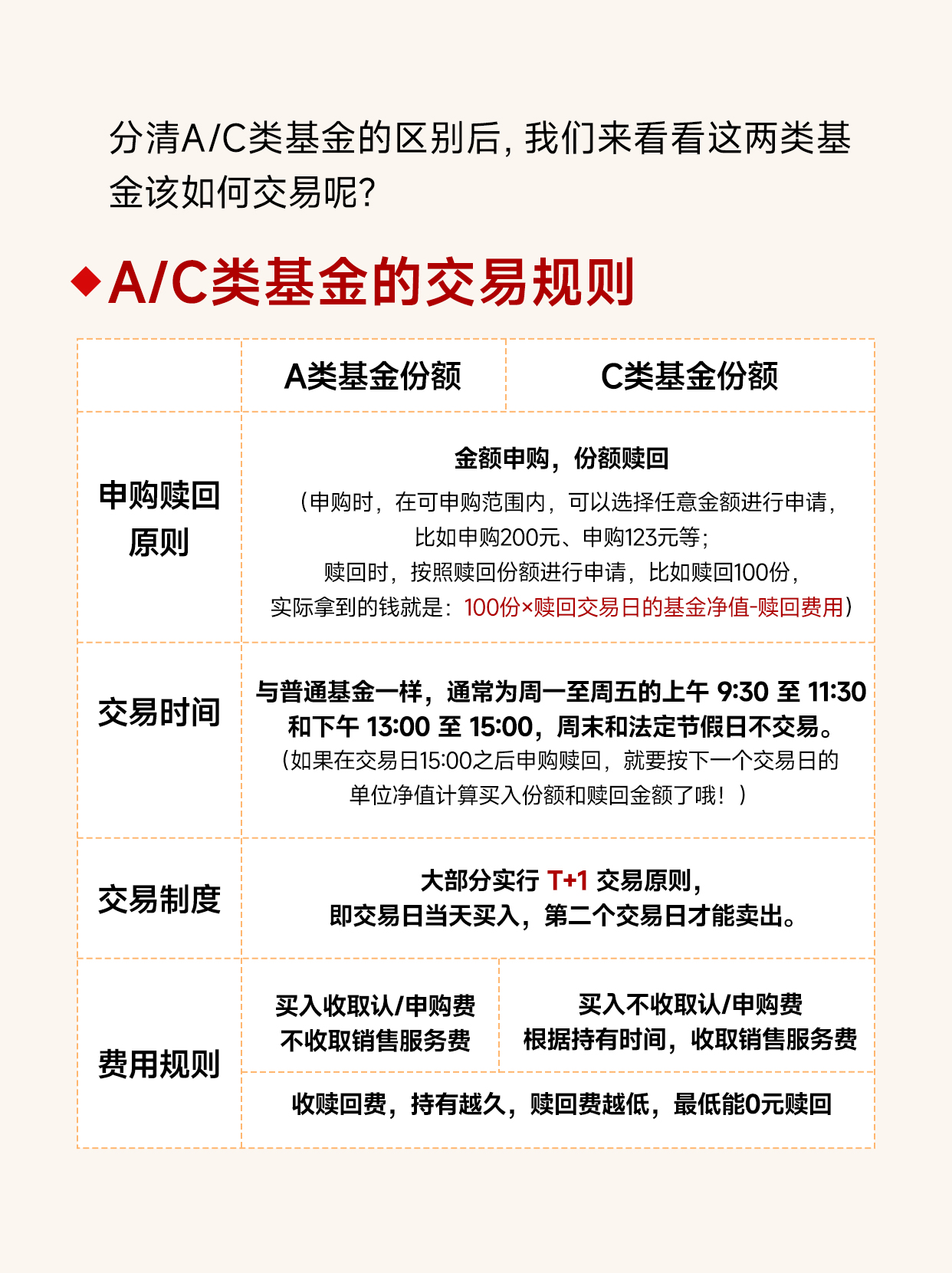
第18期:同一只基金A/C类如何交易?
2026-02-03
同一只基金A类和C类该如何交易?
免责声明:文章内容不构成投资建议,请投资者独立决策并自行承担风险,过往业绩不预示未来表现,投资需谨慎,详阅基金法律文件。该文章仅限华夏基金投资者教育基地开展投资者教育,未经授权禁止第三方机构或个人以任何形式进行传播、剪辑。
相关文章
第19期:超省心的基金A/C选择秘籍
第17期:基金后缀A/C是什么意思?
第16期:ETF投资策略:网格策略
第15期:ETF投资策略:核心-卫星策略
第14期:ETF投资策略:哑铃策略
第13期:货币基金收益怎么算?小白必学!
第12期:轻松get货币基金挑选攻略
有问必答
7*24h